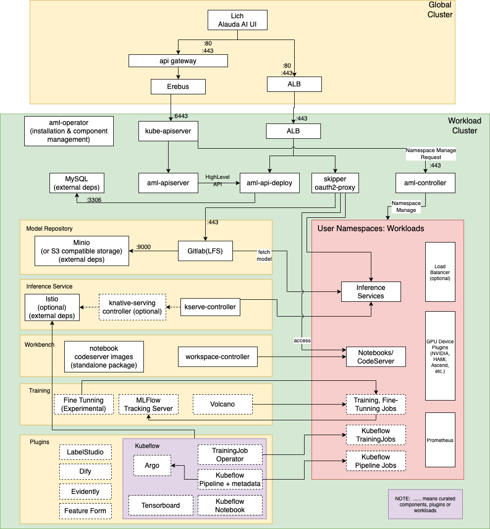
Architecture

The diagram below illustrates the architecture of the Alauda AI platform.

architecture

NOTE: Alauda AI uses some general Kubernetes, ACP components including:

  • ALB
  • Erebus
  • kube-apiserver (kubernetes component)
ComponentDescriptionTypeLicense
LichAlauda AI UI consoleSelf-developed
aml-operatorManages installation and life cycles of Alauda AI componentsSelf-developed
aml-apiserverExtends kubernetes api-server and provide authorization enhancements for Alauda AI API accessSelf-developed
skipper & oauth2-proxyProxies traffic from the global cluster to workload clusters. Traffic is authenticated by oauth2-proxyOpen sourceApache Version 2.0
aml-controllerManages Alauda AI namespaces on workload clusters. Namespaces will be automatically configured a Model Repo space and corresponding resources.Self-developed
aml-api-deployProvides high-level APIs for "Lich"Self-developed
Gitlab (with Minio or S3)Model repository backend storage and version tracking.Open sourceMIT
kserve-controller(Optionally with knative serving enabled) Manages AI inference services and inference service runtimes.Open sourceApache Version 2.0
workspace-controllerManages workbench instances (jupyter notebooks, codeserver)Open sourceApache Version 2.0
VolcanoPlugin to provide co-scheduling (gang-scheduling) features for AI training jobs. Also manages "volcanojob" resource to run general training workloads.Open sourceApache Version 2.0
MLFlowTrack training, evaluation jobs by storing, visualizing metrics and artifactsOpen sourceApache Version 2.0
Fine TuningExperimental UI providing no-code LLM fine tunning job creation and managementSelf-developed
KubeflowOpen source plugin providing MLOps features including: Notebooks, Tensorboard, Kubeflow pipeline, training operator.Open sourceApache Version 2.0
Label StudioOpen source plugin for dataset labelingOpen sourceApache Version 2.0
DifyOpen source plugin for creating LLM Agents, RAG applications using a web UIOpen source<br>a modified version of the Apache License 2.0<br>
EvidentlyOpen source plugin for monitoring online inference service performance and data driftsOpen sourceApache Version 2.0
GPU device pluginsHAMi and nvidia gpu device pluginOpen sourceApache Version 2.0